Warning:
JavaScript is turned OFF. None of the links on this page will work until it is reactivated.
If you need help turning JavaScript On, click here.
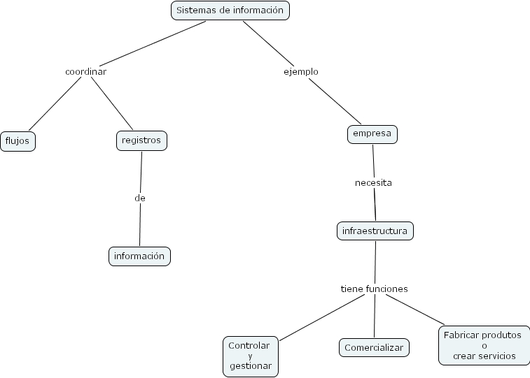
The Concept Map you are trying to access has information related to:
infraestructura tiene funciones Controlar y gestionar, infraestructura tiene funciones Comercializar, infraestructura tiene funciones Fabricar produtos o crear servicios, empresa necesita infraestructura, empresa necesita infraestructura, Sistemas de informaci�n coordinar flujos, Sistemas de informaci�n coordinar registros, registros de informaci�n, Sistemas de informaci�n ejemplo empresa