Warning:
JavaScript is turned OFF. None of the links on this page will work until it is reactivated.
If you need help turning JavaScript On, click here.
The Concept Map you are trying to access has information related to:
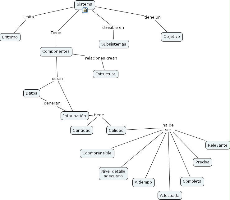
Datos generan Informaci�n, Sistema Tiene Componentes, Calidad ha de ser Completa, Calidad ha de ser Adecuada, Calidad ha de ser Nivel detalle adecuado, Calidad ha de ser Relevante, Calidad ha de ser Precisa, Calidad ha de ser A tiempo, Calidad ha de ser Copmprensible, Informaci�n tiene Cantidad, Informaci�n tiene Calidad, Componentes relaciones crean Estructura, Sistema Limita Entorno, Componentes crean Informaci�n, Componentes crean Datos, Sistema divisible en Subsistemas, Sistema tiene un Objetivo