Warning:
JavaScript is turned OFF. None of the links on this page will work until it is reactivated.
If you need help turning JavaScript On, click here.
The Concept Map you are trying to access has information related to:
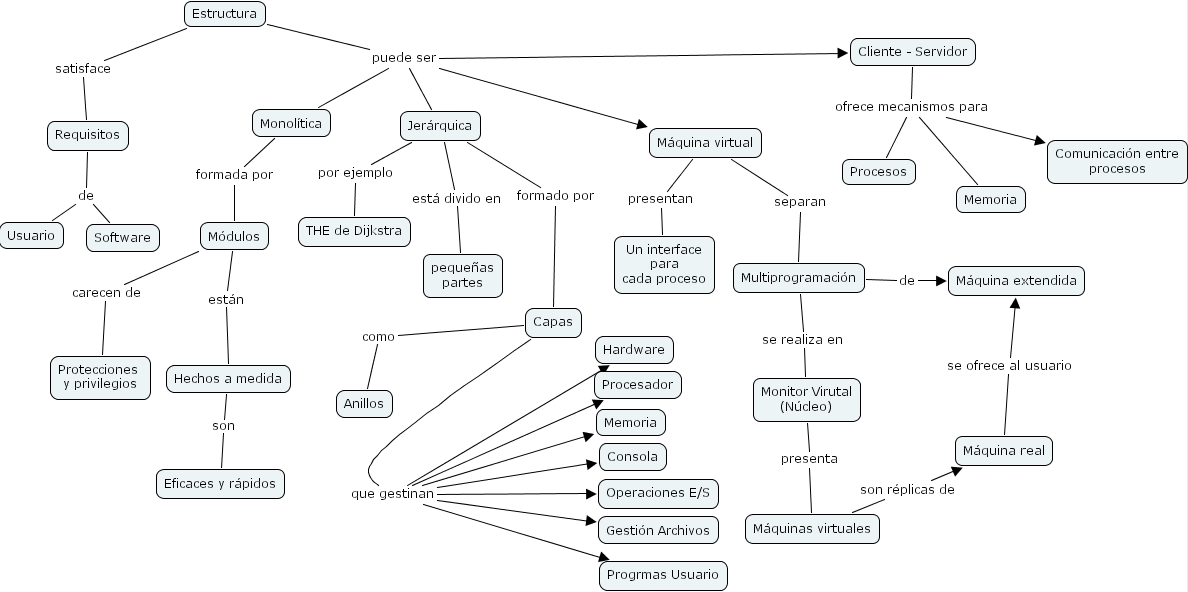
Monol�tica formada por M�dulos, Cliente - Servidor ofrece mecanismos para Memoria, Cliente - Servidor ofrece mecanismos para Comunicaci�n entre procesos, Cliente - Servidor ofrece mecanismos para Procesos, Requisitos de Usuario, Requisitos de Software, M�dulos carecen de Protecciones y privilegios, Capas que gestinan Procesador, Capas que gestinan Gesti�n Archivos, Capas que gestinan Hardware, Capas que gestinan Memoria, Capas que gestinan Operaciones E/S, Capas que gestinan Progrmas Usuario, Capas que gestinan Consola, Multiprogramaci�n de M�quina extendida, Hechos a medida son Eficaces y r�pidos, Estructura satisface Requisitos, M�quinas virtuales son r�plicas de M�quina real, Jer�rquica por ejemplo THE de Dijkstra, M�quina virtual separan Multiprogramaci�n, Monitor Virutal (N�cleo) presenta M�quinas virtuales, Jer�rquica formado por Capas, Multiprogramaci�n se realiza en Monitor Virutal (N�cleo), M�dulos est�n Hechos a medida, M�quina virtual presentan Un interface para cada proceso, Estructura puede ser Cliente - Servidor, Estructura puede ser Jer�rquica, Estructura puede ser M�quina virtual, Estructura puede ser Monol�tica, Jer�rquica est� divido en peque�as partes, Capas como Anillos, M�quina real se ofrece al usuario M�quina extendida