Warning:
JavaScript is turned OFF. None of the links on this page will work until it is reactivated.
If you need help turning JavaScript On, click here.
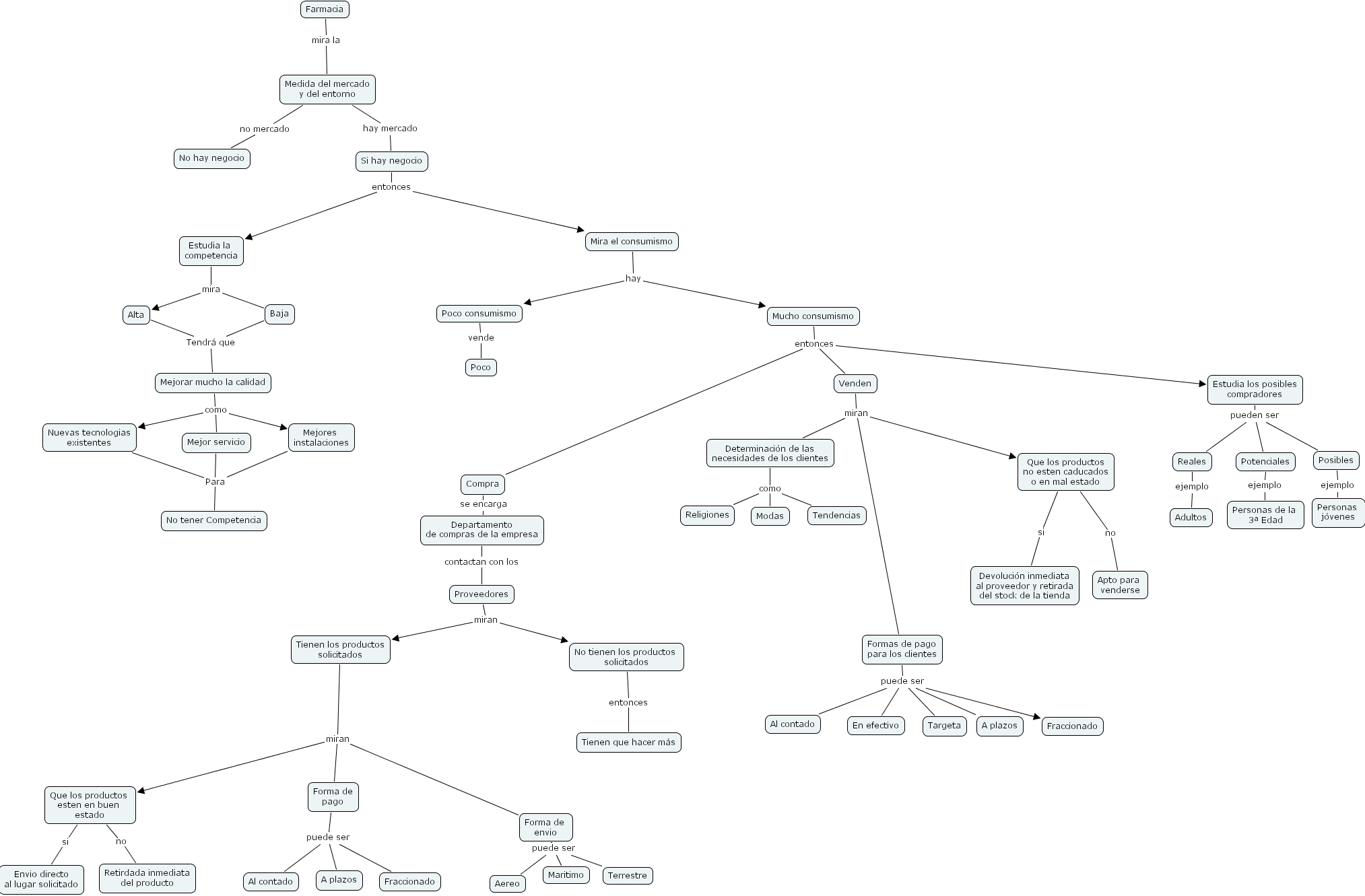
The Concept Map you are trying to access has information related to:
Nuevas tecnologias existentes Para No tener Competencia, Departamento de compras de la empresa contactan con los Proveedores, Tienen los productos solicitados miran Forma de envio, Tienen los productos solicitados miran Que los productos esten en buen estado, Tienen los productos solicitados miran Forma de pago, Determinaci�n de las necesidades de los clientes como Modas, Determinaci�n de las necesidades de los clientes como Religiones, Determinaci�n de las necesidades de los clientes como Tendencias, Baja Tendr� que Mejorar mucho la calidad, Medida del mercado y del entorno no mercado No hay negocio, Si hay negocio entonces Estudia la competencia, Si hay negocio entonces Mira el consumismo, Mucho consumismo entonces Compra, Mucho consumismo entonces Estudia los posibles compradores, Mucho consumismo entonces Venden, Mejores instalaciones Para No tener Competencia, Que los productos no esten caducados o en mal estado si Devoluci�n inmediata al proveedor y retirada del stock de la tienda, Que los productos no esten caducados o en mal estado no Apto para venderse, Alta Tendr� que Mejorar mucho la calidad, Forma de envio puede ser Maritimo, Forma de envio puede ser Aereo, Forma de envio puede ser Terrestre, Estudia la competencia mira Alta, Estudia la competencia mira Baja, Forma de pago puede ser A plazos, Forma de pago puede ser Al contado, Forma de pago puede ser Fraccionado, Reales ejemplo Adultos, Proveedores miran Tienen los productos solicitados, Proveedores miran No tienen los productos solicitados, Estudia los posibles compradores pueden ser Potenciales, Estudia los posibles compradores pueden ser Reales, Estudia los posibles compradores pueden ser Posibles, Mejorar mucho la calidad como Nuevas tecnologias existentes, Mejorar mucho la calidad como Mejores instalaciones, Mejorar mucho la calidad como Mejor servicio, Que los productos esten en buen estado no Retirdada inmediata del producto, Mejor servicio Para No tener Competencia, Formas de pago para los clientes puede ser En efectivo, Formas de pago para los clientes puede ser Fraccionado, Formas de pago para los clientes puede ser A plazos, Formas de pago para los clientes puede ser Targeta, Formas de pago para los clientes puede ser Al contado, Venden miran Determinaci�n de las necesidades de los clientes, Venden miran Que los productos no esten caducados o en mal estado, Venden miran Formas de pago para los clientes, Potenciales ejemplo Personas de la 3� Edad, Medida del mercado y del entorno hay mercado Si hay negocio, Que los productos esten en buen estado si Envio directo al lugar solicitado, Poco consumismo vende Poco, Compra se encarga Departamento de compras de la empresa, Mira el consumismo hay Mucho consumismo, Mira el consumismo hay Poco consumismo, No tienen los productos solicitados entonces Tienen que hacer m�s, Posibles ejemplo Personas j�venes, Farmacia mira la Medida del mercado y del entorno