Warning:
JavaScript is turned OFF. None of the links on this page will work until it is reactivated.
If you need help turning JavaScript On, click here.
The Concept Map you are trying to access has information related to:
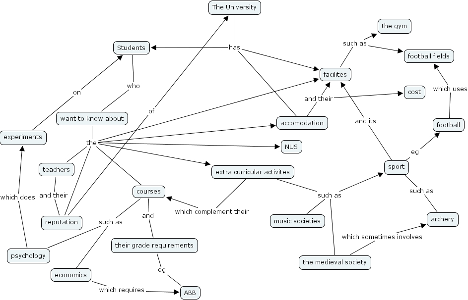
the medieval society which sometimes involves archery, reputation of The University, accomodation and their cost, accomodation and their facilites, football which uses football fields, experiments on Students, sport such as archery, Students who want to know about, courses and their grade requirements, facilites such as football fields, facilites such as the gym, extra curricular activites which complement their courses, extra curricular activites such as the medieval society, extra curricular activites such as music societies, extra curricular activites such as sport, want to know about the facilites, want to know about the NUS, want to know about the extra curricular activites, want to know about the accomodation, want to know about the teachers, want to know about the reputation, want to know about the courses, The University has facilites, The University has accomodation, The University has Students, economics which requires ABB, sport and its facilites, courses such as psychology, courses such as economics, psychology which does experiments, their grade requirements eg ABB, sport eg football, teachers and their reputation