Warning:
JavaScript is turned OFF. None of the links on this page will work until it is reactivated.
If you need help turning JavaScript On, click here.
The Concept Map you are trying to access has information related to:
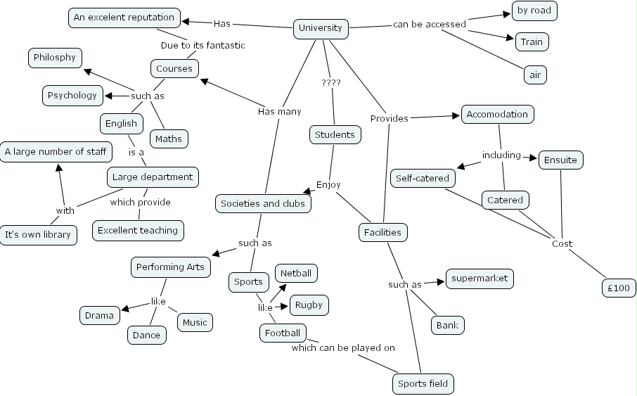
English is a Large department, Performing Arts like Drama, Performing Arts like Dance, Performing Arts like Music, Courses such as Philosphy, Courses such as English, Courses such as Maths, Courses such as Psychology, University Has many Courses, University Has many Societies and clubs, University can be accessed by road, University can be accessed air, University can be accessed Train, Accomodation including Ensuite, Accomodation including Catered, Accomodation including Self-catered, University ???? Students, Large department which provide Excellent teaching, Students Enjoy Societies and clubs, Students Enjoy Facilities, An excelent reputation Due to its fantastic Courses, Sports like Football, Sports like Netball, Sports like Rugby, Self-catered Cost �100, University Has An excelent reputation, Facilities such as supermarket, Facilities such as Bank, Facilities such as Sports field, University Provides Accomodation, University Provides Facilities, Catered Cost �100, Football which can be played on Sports field, Ensuite Cost �100, Societies and clubs such as Performing Arts, Societies and clubs such as Sports, Large department with It's own library, Large department with A large number of staff