Warning:
JavaScript is turned OFF. None of the links on this page will work until it is reactivated.
If you need help turning JavaScript On, click here.
The Concept Map you are trying to access has information related to:
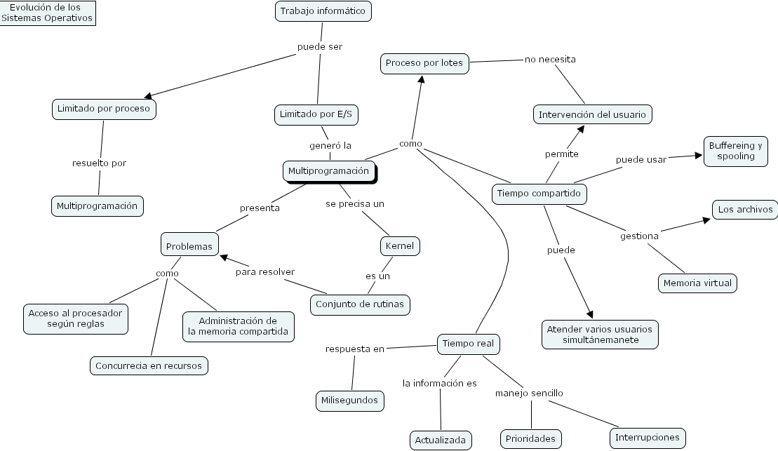
Proceso por lotes no necesita Intervenci�n del usuario, Trabajo inform�tico puede ser Limitado por proceso, Trabajo inform�tico puede ser Limitado por E/S, Multiprogramaci�n presenta Problemas, Tiempo compartido puede Atender varios usuarios simult�nemanete, Multiprogramaci�n como Tiempo compartido, Multiprogramaci�n como Proceso por lotes, Limitado por proceso resuelto por Multiprogramaci�n, Kernel es un Conjunto de rutinas, Tiempo real como Tiempo compartido, Tiempo real como Proceso por lotes, Multiprogramaci�n se precisa un Kernel, Tiempo compartido gestiona Memoria virtual, Tiempo compartido gestiona Los archivos, Tiempo compartido permite Intervenci�n del usuario, Tiempo real la informaci�n es Actualizada, Conjunto de rutinas para resolver Problemas, Tiempo compartido puede usar Buffereing y spooling, Tiempo real respuesta en Milisegundos, Problemas como Administraci�n de la memoria compartida, Problemas como Acceso al procesador seg�n reglas, Problemas como Concurrecia en recursos, Tiempo real manejo sencillo Interrupciones, Tiempo real manejo sencillo Prioridades, Limitado por E/S gener� la Multiprogramaci�n