Warning:
JavaScript is turned OFF. None of the links on this page will work until it is reactivated.
If you need help turning JavaScript On, click here.
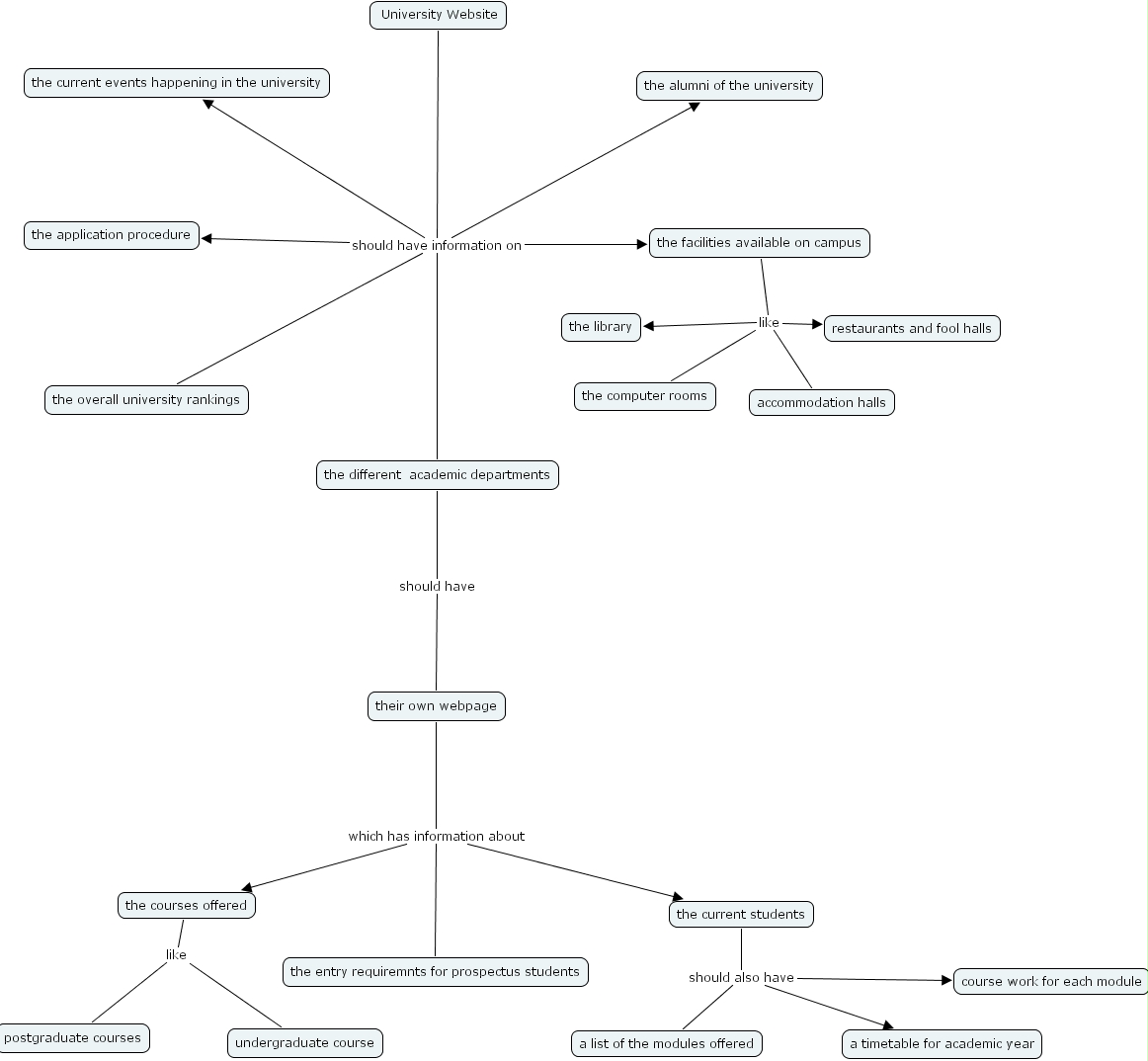
The Concept Map you are trying to access has information related to:
the courses offered like undergraduate course, the courses offered like postgraduate courses, University Website should have information on the facilities available on campus, University Website should have information on the different academic departments, University Website should have information on the alumni of the university, University Website should have information on the overall university rankings, University Website should have information on the current events happening in the university, University Website should have information on the application procedure, the current students should also have a timetable for academic year, the current students should also have course work for each module, the current students should also have a list of the modules offered, the facilities available on campus like the library, the facilities available on campus like restaurants and fool halls, the facilities available on campus like accommodation halls, the facilities available on campus like the computer rooms, the different academic departments should have their own webpage, their own webpage which has information about the courses offered, their own webpage which has information about the current students, their own webpage which has information about the entry requiremnts for prospectus students