Warning:
JavaScript is turned OFF. None of the links on this page will work until it is reactivated.
If you need help turning JavaScript On, click here.
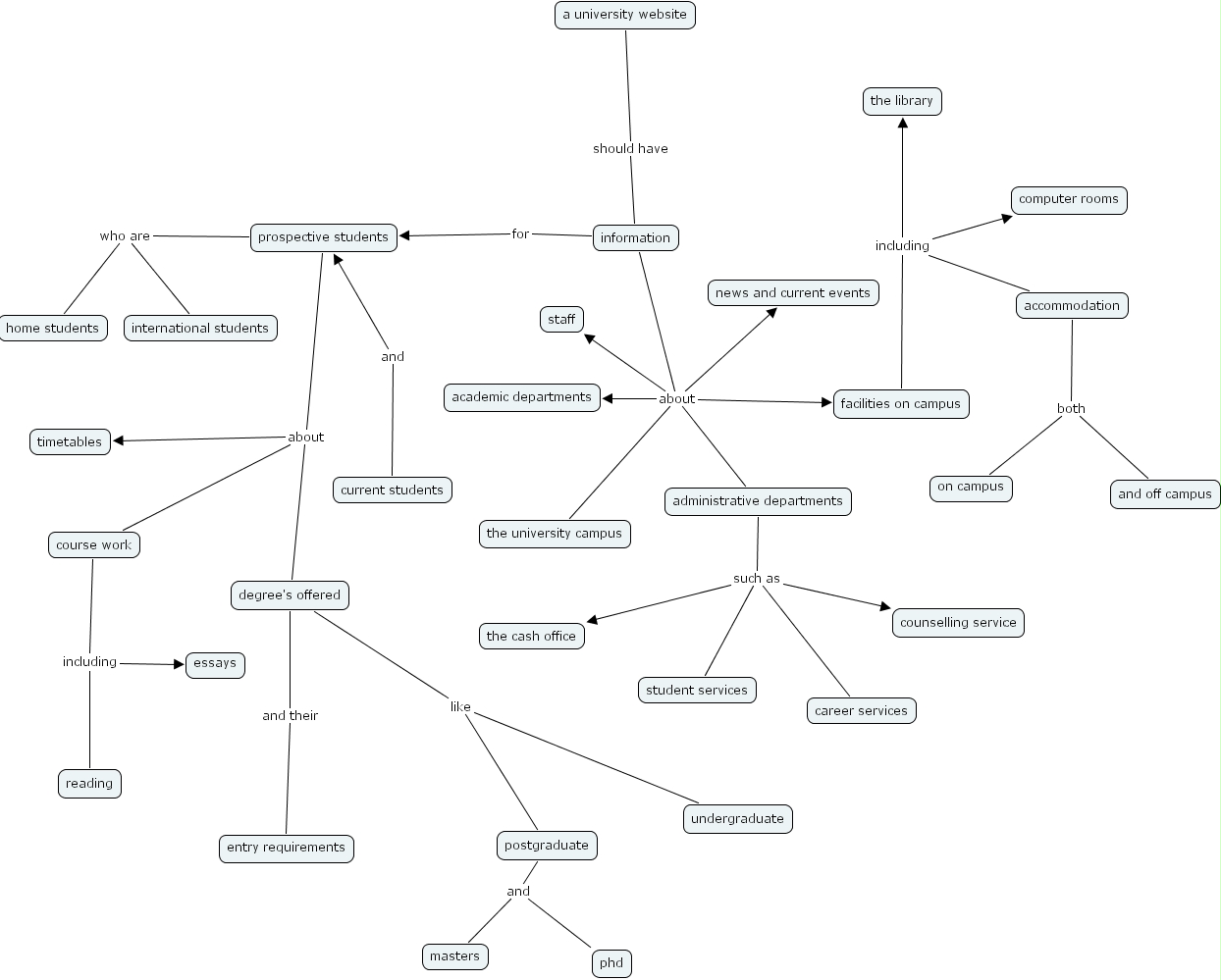
The Concept Map you are trying to access has information related to:
current students and prospective students, prospective students about timetables, prospective students about degree's offered, prospective students about course work, a university website should have information, postgraduate and masters, postgraduate and phd, information about news and current events, information about the university campus, information about administrative departments, information about academic departments, information about staff, information about facilities on campus, course work including essays, course work including reading, administrative departments such as career services, administrative departments such as the cash office, administrative departments such as student services, administrative departments such as counselling service, prospective students who are home students, prospective students who are international students, information for prospective students, accommodation both and off campus, accommodation both on campus, degree's offered and their entry requirements, degree's offered like postgraduate, degree's offered like undergraduate, facilities on campus including accommodation, facilities on campus including computer rooms, facilities on campus including the library