Warning:
JavaScript is turned OFF. None of the links on this page will work until it is reactivated.
If you need help turning JavaScript On, click here.
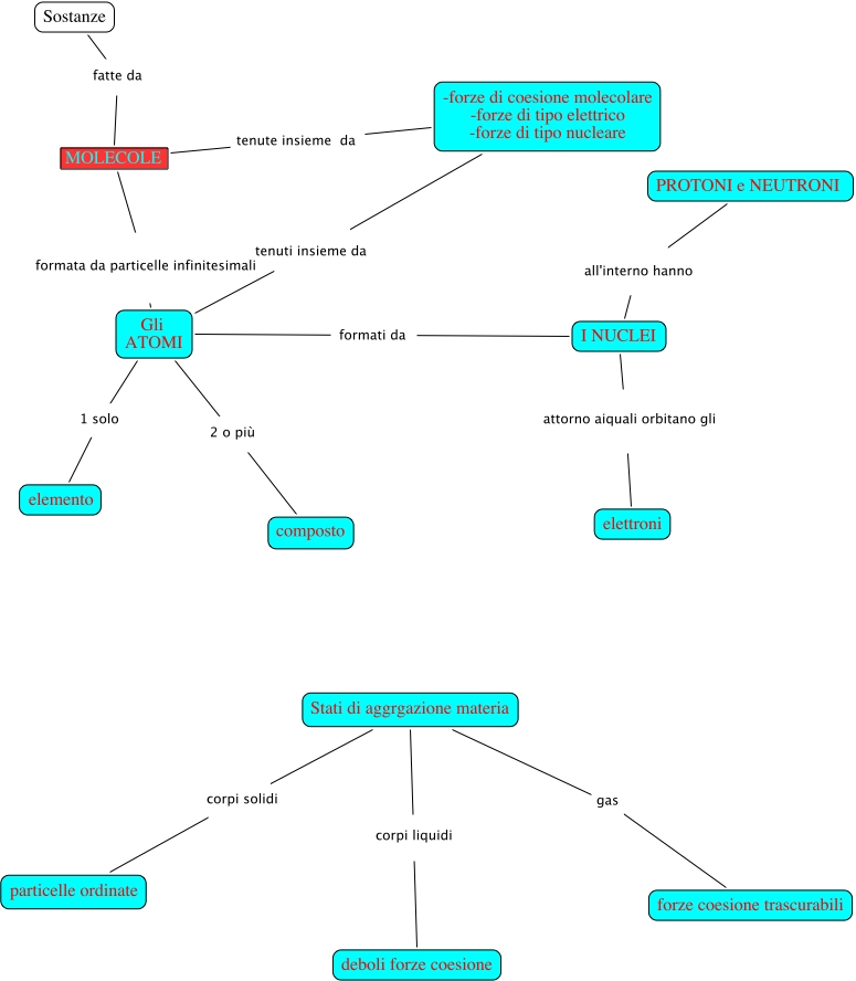
This Concept Map, created with IHMC CmapTools, has information related to: matteo mattioli, MOLECOLE tenute insieme da -forze di coesione molecolare -forze di tipo elettrico -forze di tipo nucleare, Stati di aggrgazione materia corpi solidi particelle ordinate, I NUCLEI attorno aiquali orbitano gli elettroni, Gli ATOMI 2 o più composto, Stati di aggrgazione materia corpi liquidi deboli forze coesione, Gli ATOMI tenuti insieme da -forze di coesione molecolare -forze di tipo elettrico -forze di tipo nucleare, MOLECOLE formata da particelle infinitesimali Gli ATOMI, Gli ATOMI formati da I NUCLEI, Gli ATOMI 1 solo elemento, Sostanze fatte da MOLECOLE, I NUCLEI all'interno hanno PROTONI e NEUTRONI, Stati di aggrgazione materia gas forze coesione trascurabili