Warning:
JavaScript is turned OFF. None of the links on this page will work until it is reactivated.
If you need help turning JavaScript On, click here.
The Concept Map you are trying to access has information related to:
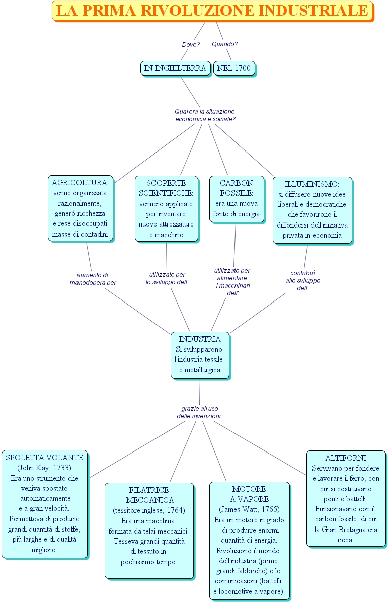
prima rivoluzione industrale, la prima rivoluzione industriale, motore a vapore (james watt, 1765) era un motore in grado di produrre enormi quantit� di energia. rivoluzion� il mondo dell'industria (prime grandi fabbriche) e le comunicazioni (battelli e locomotive a vapore)., scoperte scientifiche vennero applicate per inventare nuove attrezzature e macchine, carbon fossile era una nuova fonte di energia, industria si svilupparono l'industria tessile e metallurgica, illuminismo si diffusero nuove idee liberali e democratiche che favorirono il diffondersi dell'iniziativa privata in economia, agricoltura venne organizzata razionalmente, gener� ricchezza e rese disoccupati masse di contadini, filatrice meccanica (tessitore inglese, 1764) era una macchina formata da telai meccanici. tesseva grandi quantit� di tessuto in pochissimo tempo. , in inghilterra, nel 1700, altiforni servivano per fondere e lavorare il ferro, con cui si costruivano ponti e battelli. funzionavano con il carbon fossile, di cui la gran bretagna era ricca., spoletta volante (john kay, 1733) era uno strumento che veniva spostato automaticamente e a gran velocit�. permetteva di produrre grandi quantit� di stoffe, pi� larghe e di qualit� migliore.