Warning:
JavaScript is turned OFF. None of the links on this page will work until it is reactivated.
If you need help turning JavaScript On, click here.
The Concept Map you are trying to access has information related to:
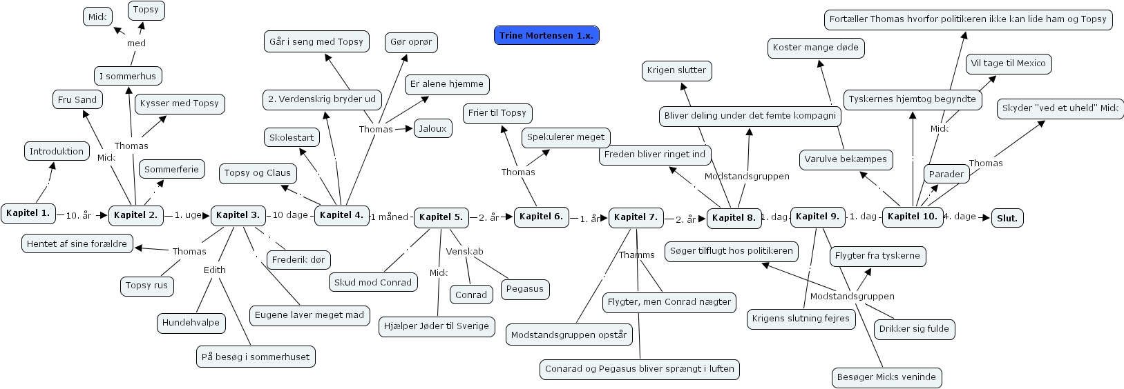
trine - de uanst�ndige tidslinje, kapitel 6., topsy rus, mick, eugene laver meget mad, kapitel 9., krigens slutning fejres, p� bes�g i sommerhuset, fru sand, hentet af sine for�ldre, kapitel 8., topsy og claus, conrad, bes�ger micks veninde, hundehvalpe, kapitel 4., kapitel 3., hj�lper j�der til sverige, fort�ller thomas hvorfor politikeren ikke kan lide ham og topsy, i sommerhus, kapitel 2., sommerferie, freden bliver ringet ind, frier til topsy, kysser med topsy, kapitel 5., skolestart, er alene hjemme, modstandsgruppen opst�r, trine mortensen 1.x., flygter, men conrad n�gter, tyskernes hjemtog begyndte, krigen slutter, parader, skyder ved et uheld mick, g�r i seng med topsy, jaloux, 2. verdenskrig bryder ud, pegasus, slut., skud mod conrad, topsy, flygter fra tyskerne, koster mange d�de, conarad og pegasus bliver spr�ngt i luften, kapitel 1., kapitel 10., g�r opr�r, drikker sig fulde, s�ger tilflugt hos politikeren, varulve bek�mpes, kapitel 7., vil tage til mexico, bliver deling under det femte kompagni, frederik d�r, spekulerer meget, introduktion