Warning:
JavaScript is turned OFF. None of the links on this page will work until it is reactivated.
If you need help turning JavaScript On, click here.
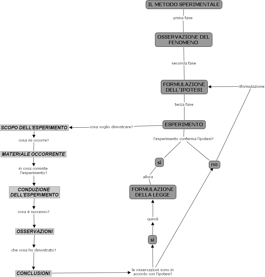
The Concept Map you are trying to access has information related to:
il metodo sperimentale, formulazione della legge, si, formulazione dell'ipotesi, osservazioni, il metodo sperimentale, ., ., osservazione del fenomeno, conduzione dell'esperimento, conclusioni, si, esperimento, ., scopo dell'esperimento, materiale occorrente, no