Warning:
JavaScript is turned OFF. None of the links on this page will work until it is reactivated.
If you need help turning JavaScript On, click here.
The Concept Map you are trying to access has information related to:
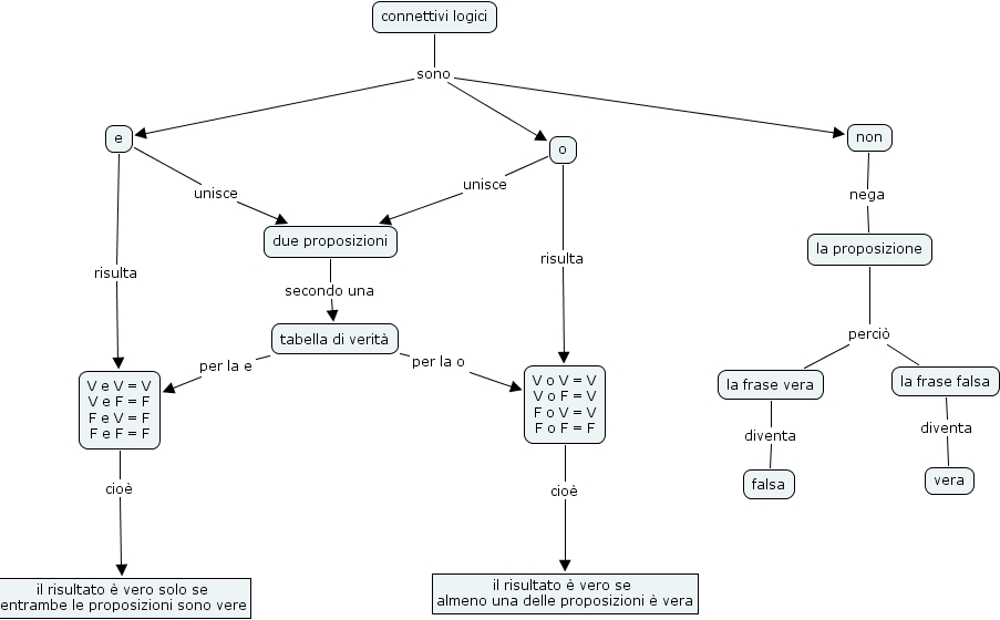
connettivi, v o v = v v o f = v f o v = v f o f = f, v e v = v v e f = f f e v = f f e f = f, vera, non, o, tabella di verit�, il risultato � vero solo se entrambe le proposizioni sono vere, la proposizione, la frase falsa, due proposizioni, la frase vera, falsa, connettivi logici, il risultato � vero se almeno una delle proposizioni � vera, e