Warning:
JavaScript is turned OFF. None of the links on this page will work until it is reactivated.
If you need help turning JavaScript On, click here.
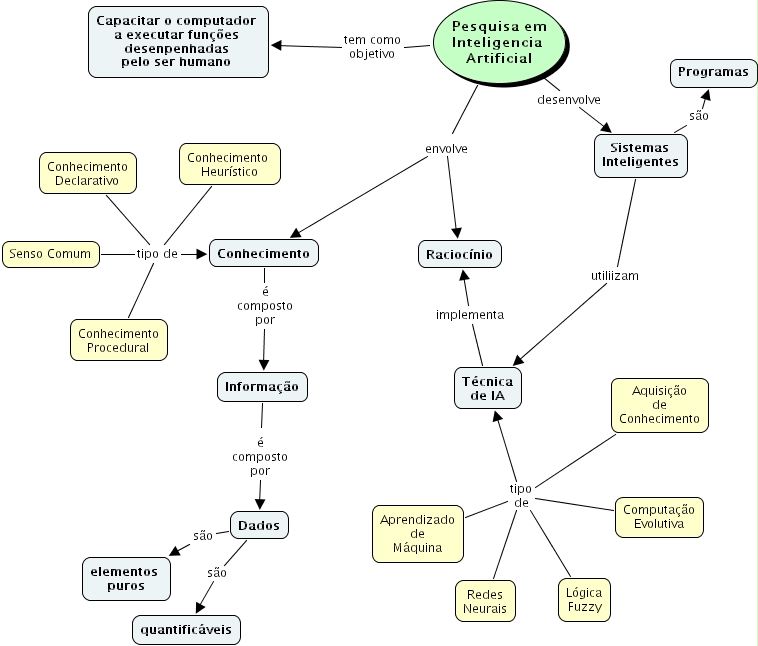
The Concept Map you are trying to access has information related to:
intelig�ncia artificial, aquisi��o de conhecimento, sistemas inteligentes, racioc�nio, dados, l�gica fuzzy, quantific�veis, conhecimento procedural, elementos puros, conhecimento heur�stico, computa��o evolutiva, conhecimento, aprendizado de m�quina, pesquisa em inteligencia artificial, conhecimento declarativo, redes neurais, informa��o, capacitar o computador a executar fun��es desenpenhadas pelo ser humano , programas, t�cnica de ia, senso comum