Warning:
JavaScript is turned OFF. None of the links on this page will work until it is reactivated.
If you need help turning JavaScript On, click here.
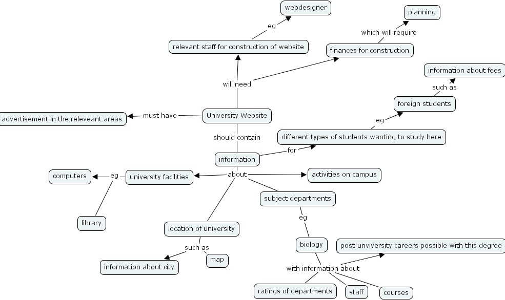
The Concept Map you are trying to access has information related to:
no p05, ratings of departments, computers, activities on campus, foreign students, advertisement in the releveant areas, information about city, subject departments, location of university, webdesigner, information, staff, relevant staff for construction of website, library, map, finances for construction, different types of students wanting to study here, post-unviversity careers possible with this degree, university website, biology, planning, information about fees, courses, university facilities