Warning:
JavaScript is turned OFF. None of the links on this page will work until it is reactivated.
If you need help turning JavaScript On, click here.
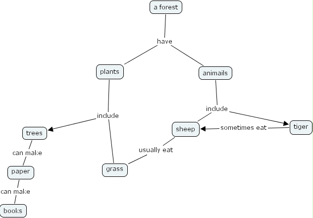
The Concept Map you are trying to access has information related to:
tiger sometimes eat sheep, sheep usually eat grass, paper can make books, a forest have plants, a forest have animails, plants include grass, plants include trees, trees can make paper, animails include tiger, animails include sheep