Warning:
JavaScript is turned OFF. None of the links on this page will work until it is reactivated.
If you need help turning JavaScript On, click here.
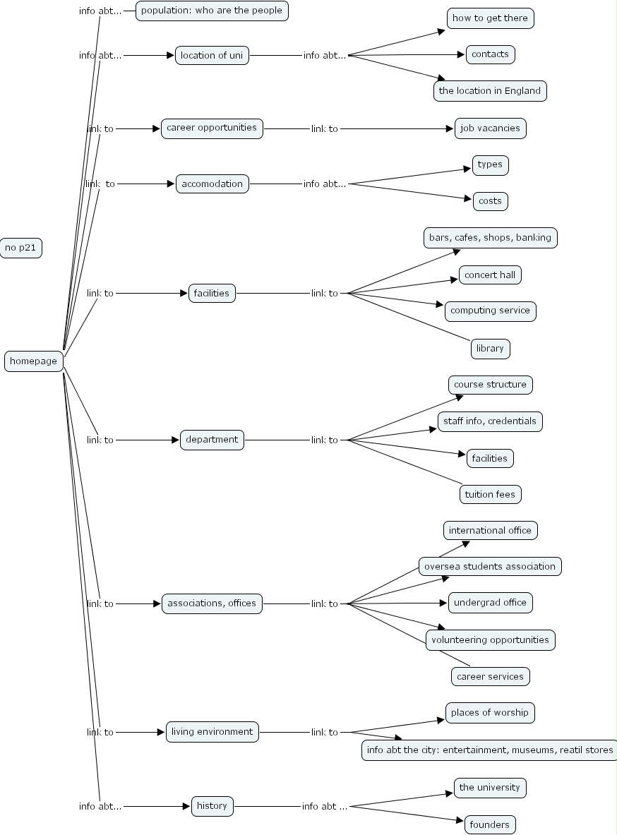
The Concept Map you are trying to access has information related to:
associations, offices link to oversea students association, associations, offices link to volunteering opportunities, associations, offices link to undergrad office, associations, offices link to career services, associations, offices link to international office, homepage info abt... history, department link to staff info, credentials, department link to course structure, department link to facilities, department link to tuition fees, history info abt ... founders, history info abt ... the university, homepage link to associations, offices, homepage link to career opportunities, accomodation info abt... costs, accomodation info abt... types, homepage link to living environment, homepage info abt... population: who are the people, homepage info abt... location of uni, living environment link to info abt the city: entertainment, museums, reatil stores, living environment link to places of worship, location of uni info abt... contacts, location of uni info abt... the location in England, location of uni info abt... how to get there, homepage link to facilities, homepage link to accomodation, facilities link to computing service, facilities link to bars, cafes, shops, banking, facilities link to library, facilities link to concert hall, homepage link to department, career opportunities link to job vacancies