Warning:
JavaScript is turned OFF. None of the links on this page will work until it is reactivated.
If you need help turning JavaScript On, click here.
The Concept Map you are trying to access has information related to:
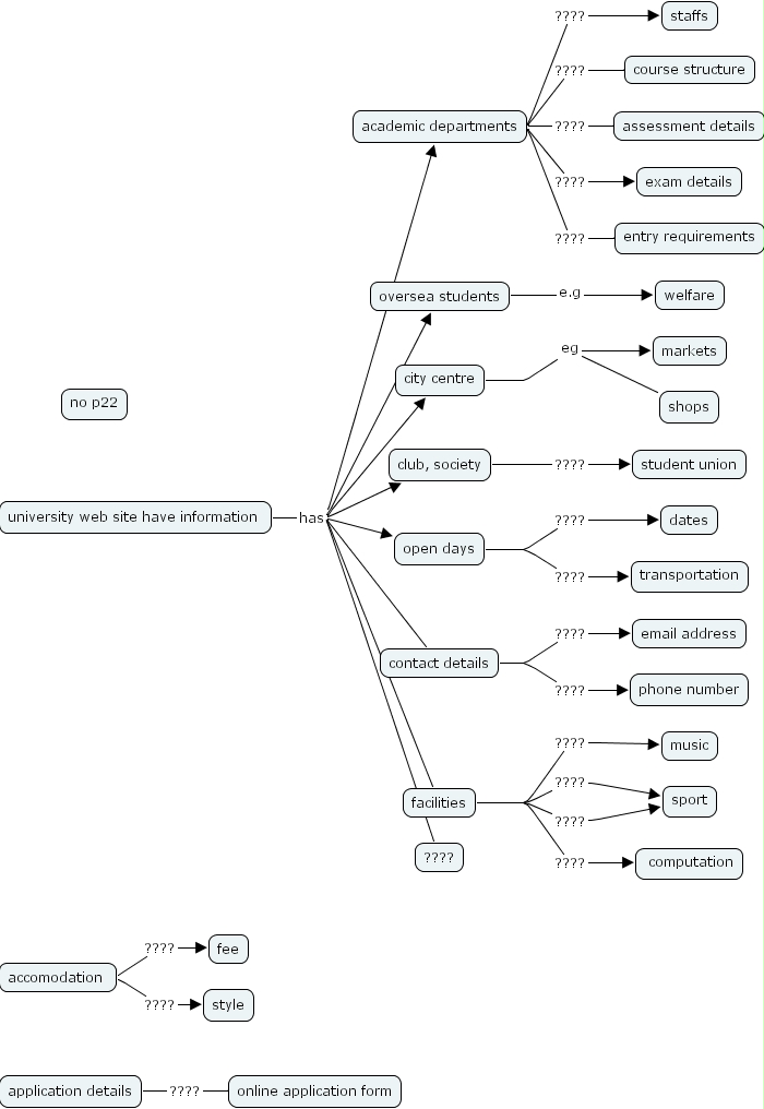
academic departments ???? staffs, open days ???? dates, academic departments ???? course structure, facilities ???? music, open days ???? transportation, accomodation ???? style, university web site have information has oversea students, university web site have information has city centre, university web site have information has club, society, university web site have information has facilities, university web site have information has contact details, university web site have information has academic departments, university web site have information has ????, university web site have information has open days, accomodation ???? fee, city centre eg shops, city centre eg markets, club, society ???? student union, facilities ???? sport, academic departments ???? entry requirements, contact details ???? email address, application details ???? online application form, facilities ???? computation, academic departments ???? assessment details, oversea students e.g welfare, academic departments ???? exam details, contact details ???? phone number, facilities ???? sport