Warning:
JavaScript is turned OFF. None of the links on this page will work until it is reactivated.
If you need help turning JavaScript On, click here.
The Concept Map you are trying to access has information related to:
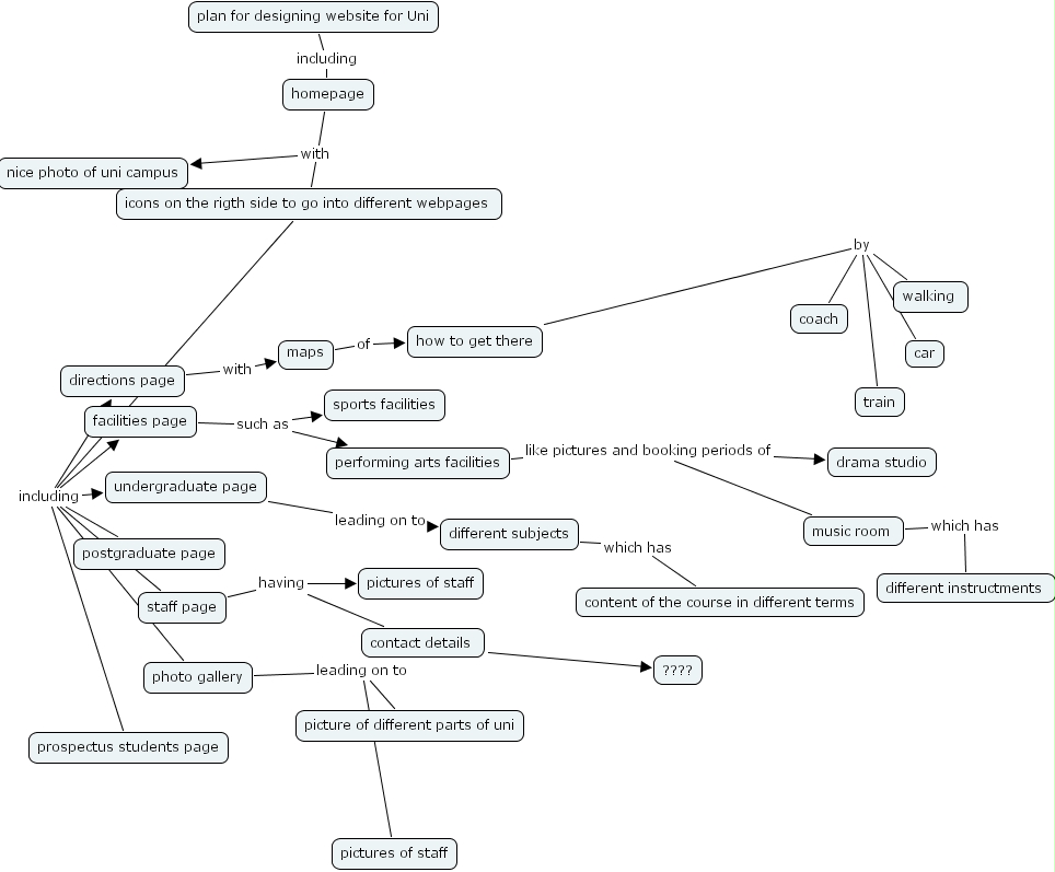
no p02, facilities page, icons on the rigth side to go into different webpages , undergraduate page, music room , contact details , plan for designing website for uni, car, staff page, coach, pictures of staff, drama studio, postgraduate page, maps, ????, content of the course in different terms, sports facilities, homepage, pictures of staff, nice photo of uni campus, train, prospectus students page, walking , photo gallery, different subjects, different instructments , directions page, picture of different parts of uni, performing arts facilities, how to get there