Warning:
JavaScript is turned OFF. None of the links on this page will work until it is reactivated.
If you need help turning JavaScript On, click here.
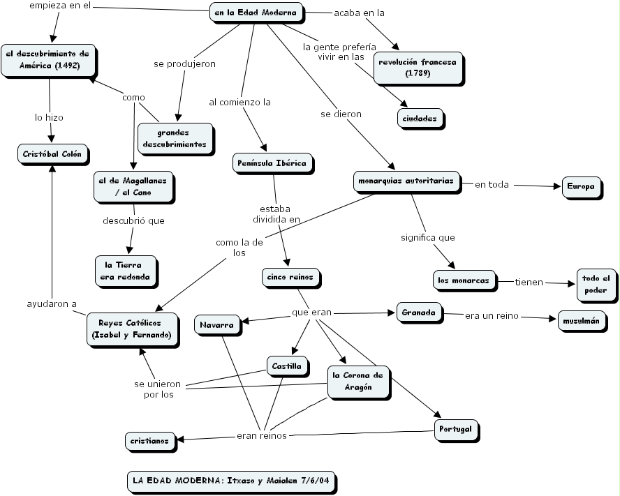
The Concept Map you are trying to access has information related to:
la edad moderna, monarquias autoritarias, el de magallanes el cano, la tierra era redonda, revoluci�n francesa (1789), granada, pen�nsula ib�rica, la corona de arag�n, navarra, el descubrimiento de am�rica (1492), cinco reinos, musulm�n, reyes cat�licos (isabel y fernando), crist�bal col�n, todo el poder, portugal, ciudades, la edad moderna itxaso y maialen 7 6 04, castilla, cristianos, grandes descubrimientos, los monarcas, europa, en la edad moderna