Warning:
JavaScript is turned OFF. None of the links on this page will work until it is reactivated.
If you need help turning JavaScript On, click here.
The Concept Map you are trying to access has information related to:
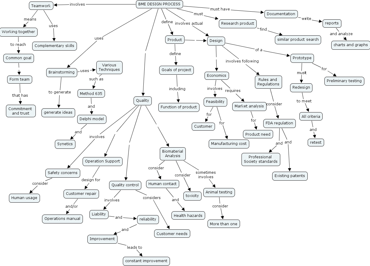
cmap 94, redesign, improvement, various techniques, human usage, brainstorming, teamwork, rules and regulations, customer repair, documentation, fda regulation, form team, product, professional society standards, liability, goals of project, biomaterial analysis, synetics, existing patents, research product, working together, market analysis, human contact, constant improvement, reports, similar product search, product need, commitment and trust, customer needs, toxicity, quality control, more than one, retest, delphi model, all criteria, manufacturing cost, economics, complementary skills, preliminary testing, function of product, safety concerns, generate ideas, animal testing, reliability, design, common goal, operation support, feasibility, bme design process, charts and graphs, customer, operations manual, prototype, method 635, quality, health hazards