Warning:
JavaScript is turned OFF. None of the links on this page will work until it is reactivated.
If you need help turning JavaScript On, click here.
The Concept Map you are trying to access has information related to:
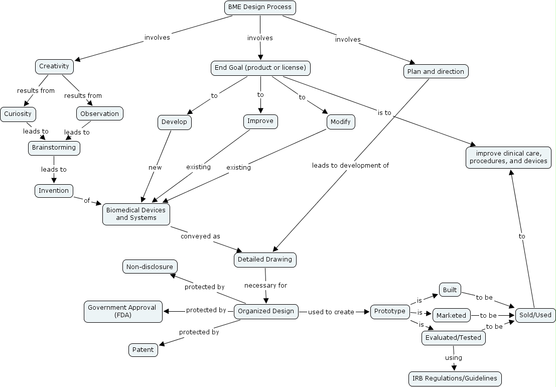
cmap 63, brainstorming, curiosity, marketed, patent, irb regulations guidelines, observation, modify, detailed drawing, develop, prototype, invention, organized design, sold used, non-disclosure, improve clinical care, procedures, and devices, creativity, end goal (product or license), evaluated tested, plan and direction, built, improve, government approval (fda), bme design process, biomedical devices and systems