Warning:
JavaScript is turned OFF. None of the links on this page will work until it is reactivated.
If you need help turning JavaScript On, click here.
The Concept Map you are trying to access has information related to:
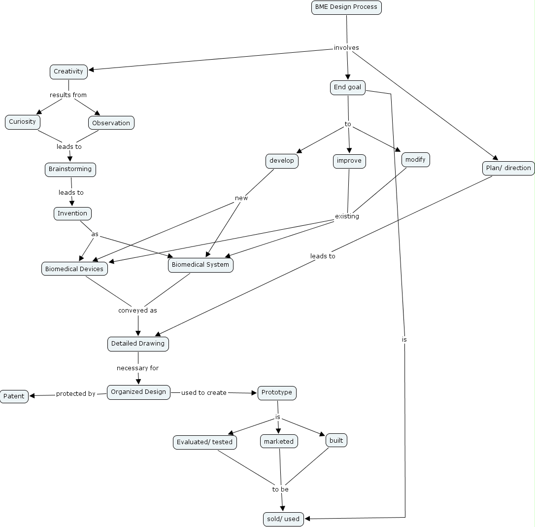
cmap 61, biomedical devices, plan direction, prototype, improve, built, organized design, evaluated tested, patent, detailed drawing, invention, develop, bme design process, end goal, marketed, curiosity, biomedical system, creativity, sold used, modify, brainstorming, observation