Warning:
JavaScript is turned OFF. None of the links on this page will work until it is reactivated.
If you need help turning JavaScript On, click here.
The Concept Map you are trying to access has information related to:
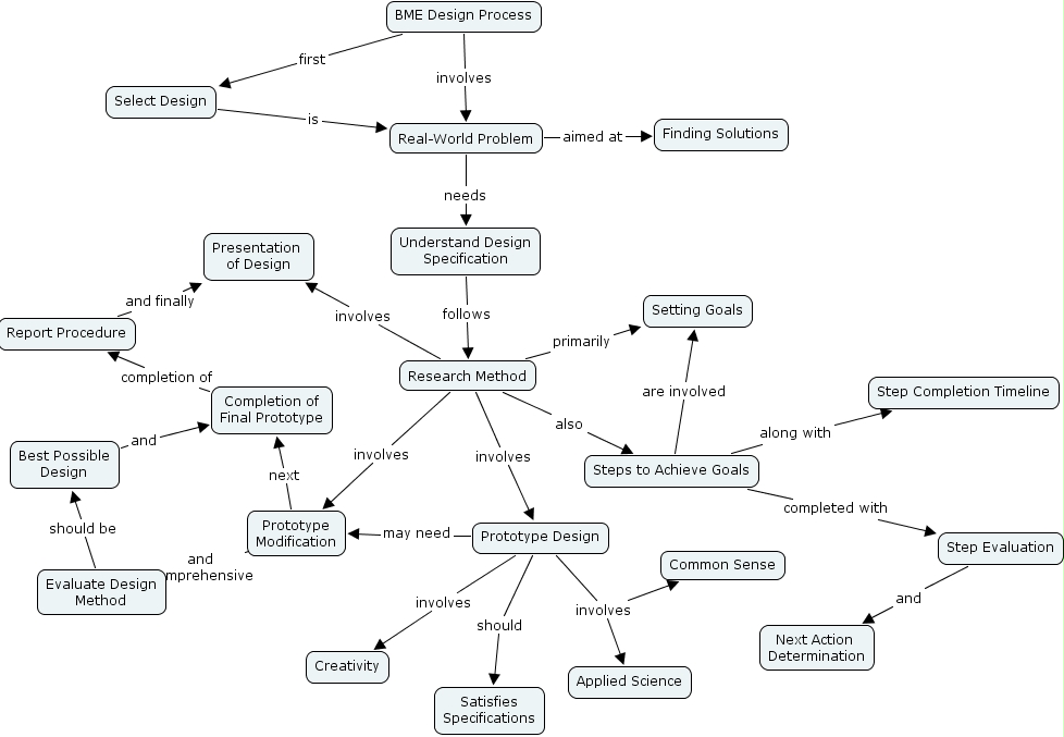
cmap 58, bme design process, next action determination, presentation of design, step completion timeline, common sense, prototype design, understand design specification, prototype modification, completion of final prototype, setting goals, research method, report procedure, finding solutions, best possible design, real-world problem, steps to achieve goals, creativity, step evaluation, satisfies specifications, evaluate design method, applied science, select design