Warning:
JavaScript is turned OFF. None of the links on this page will work until it is reactivated.
If you need help turning JavaScript On, click here.
The Concept Map you are trying to access has information related to:
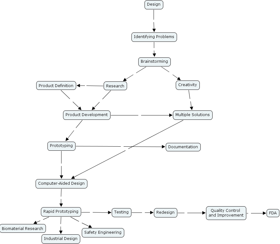
cmap 54, identifying problems, fda, creativity, redesign, quality control and improvement, documentation, product development, safety engineering, research, biomaterial research, industrial design, rapid prototyping, product definition, design, testing, computer-aided design, prototyping, brainstorming, multiple solutions