Warning:
JavaScript is turned OFF. None of the links on this page will work until it is reactivated.
If you need help turning JavaScript On, click here.
The Concept Map you are trying to access has information related to:
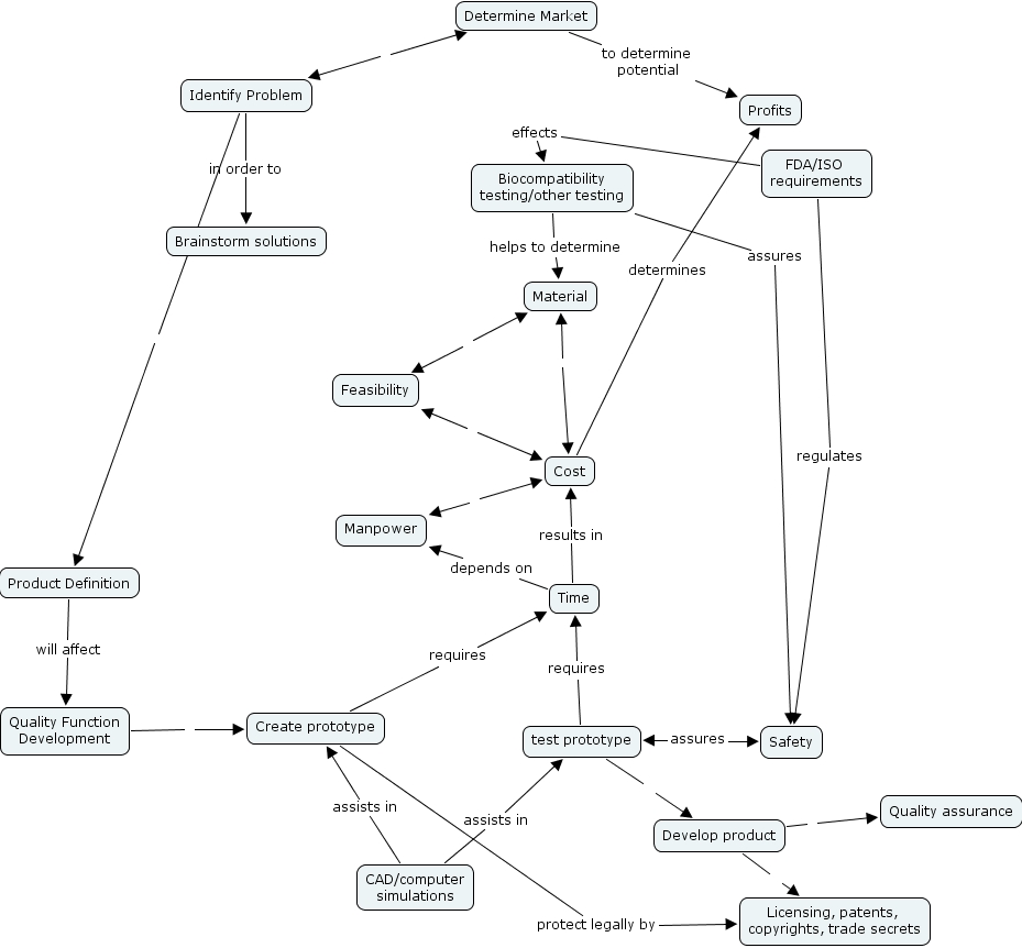
cmap 51, licensing, patents, copyrights, trade secrets, quality assurance, fda iso requirements, determine market, cad computer simulations, create prototype, manpower, identify problem, develop product, test prototype, product definition, safety, time, profits, quality function development, brainstorm solutions, cost, biocompatibility testing other testing, feasibility, material