Warning:
JavaScript is turned OFF. None of the links on this page will work until it is reactivated.
If you need help turning JavaScript On, click here.
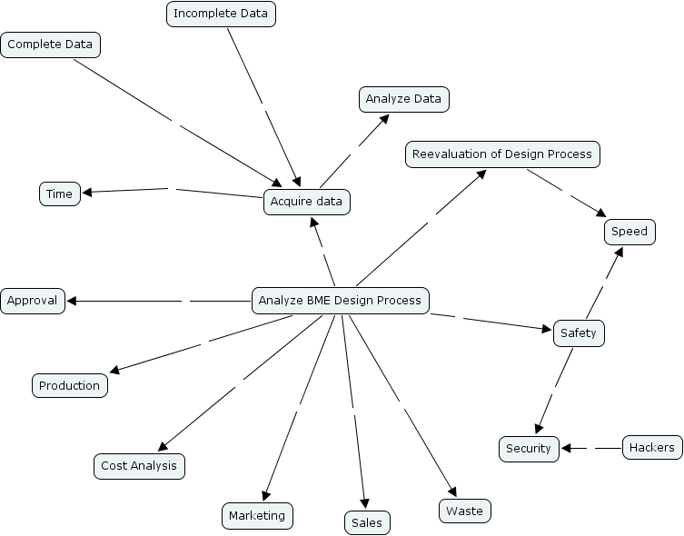
The Concept Map you are trying to access has information related to:
cmap 48, hackers, safety, incomplete data, acquire data, sales, waste, marketing, time, analyze data, speed, approval, cost analysis, security, reevaluation of design process, analyze bme design process, production, complete data