Warning:
JavaScript is turned OFF. None of the links on this page will work until it is reactivated.
If you need help turning JavaScript On, click here.
The Concept Map you are trying to access has information related to:
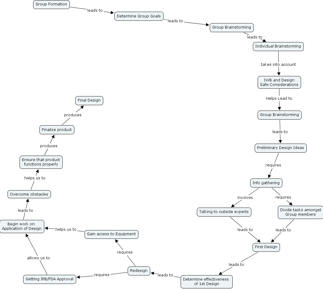
cmap 45, group brainstorming, getting irb fda approval, begin work on application of design, divide tasks amongst group members, determine effectiveness of 1st design, individual brainstorming, finalize product, group formation, gain access to equipment, group brainstorming, final design, preliminary design ideas, iwb and design safe considerations, redesign, ensure that product functions properly, first design, info gathering, overcome obstacles, determine group goals, talking to outside experts