Warning:
JavaScript is turned OFF. None of the links on this page will work until it is reactivated.
If you need help turning JavaScript On, click here.
The Concept Map you are trying to access has information related to:
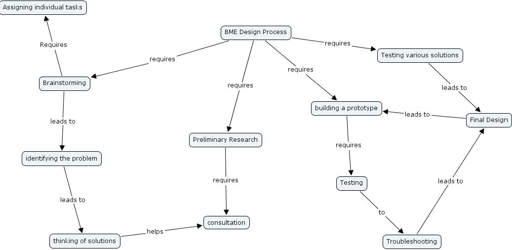
cmap 42, bme design process, consultation, assigning individual tasks, identifying the problem, testing various solutions, testing, troubleshooting, preliminary research, thinking of solutions, brainstorming, final design, building a prototype