Warning:
JavaScript is turned OFF. None of the links on this page will work until it is reactivated.
If you need help turning JavaScript On, click here.
The Concept Map you are trying to access has information related to:
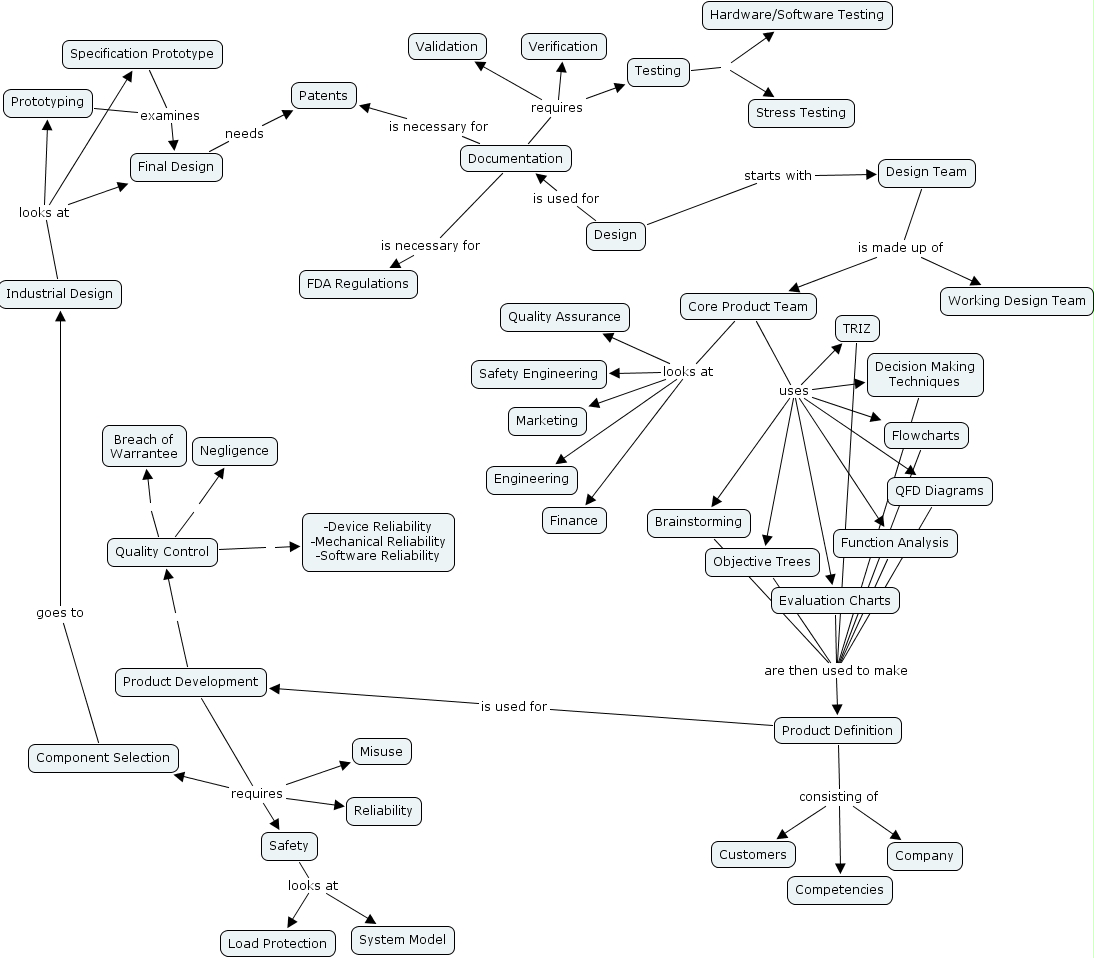
cmap 38, product development, prototyping, brainstorming, component selection, documentation, patents, decision making techniques, product definition, stress testing, flowcharts, load protection, competencies, system model, core product team, specification prototype, company, qfd diagrams, quality assurance, final design, breach of warrantee, safety engineering, -device reliability -mechanical reliability -software reliability, safety, customers, validation, misuse, verification, finance, marketing, fda regulations, evaluation charts, working design team, design team, function analysis, hardware software testing, triz, design, quality control, engineering, reliability, objective trees, negligence, testing, industrial design