Warning:
JavaScript is turned OFF. None of the links on this page will work until it is reactivated.
If you need help turning JavaScript On, click here.
The Concept Map you are trying to access has information related to:
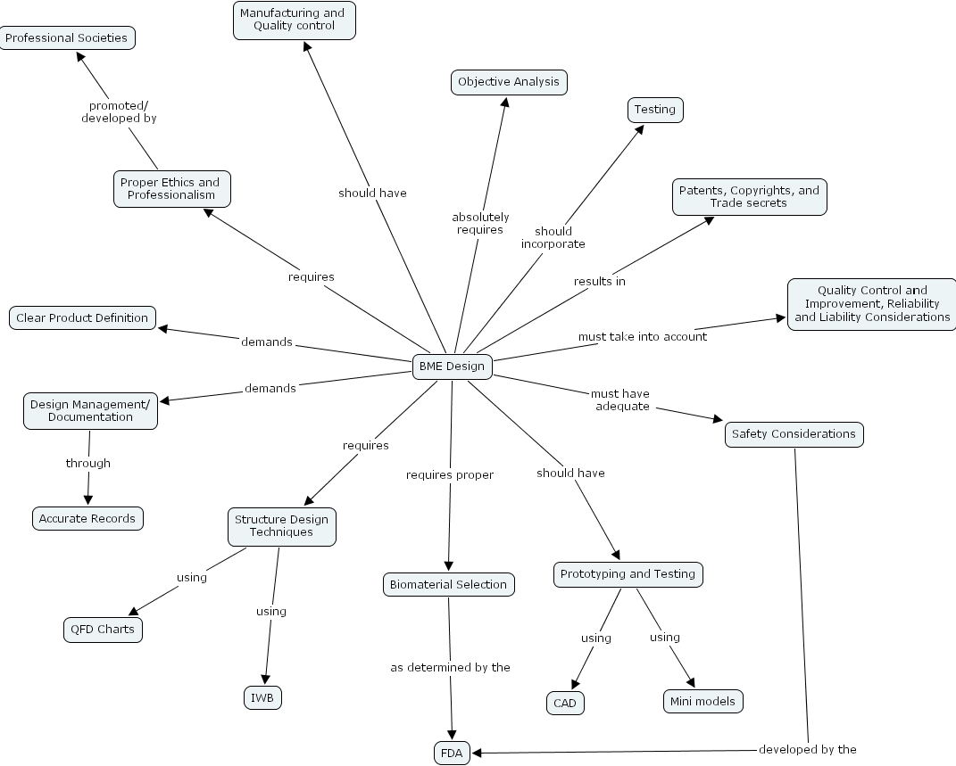
cmap 35, safety considerations, professional societies, iwb, proper ethics and professionalism, patents, copyrights, and trade secrets, accurate records, mini models, quality control and improvement, reliability and liability considerations, objective analysis, manufacturing and quality control, cad, structure design techniques, testing, design management documentation, biomaterial selection, bme design, prototyping and testing, qfd charts, fda, clear product definition