Warning:
JavaScript is turned OFF. None of the links on this page will work until it is reactivated.
If you need help turning JavaScript On, click here.
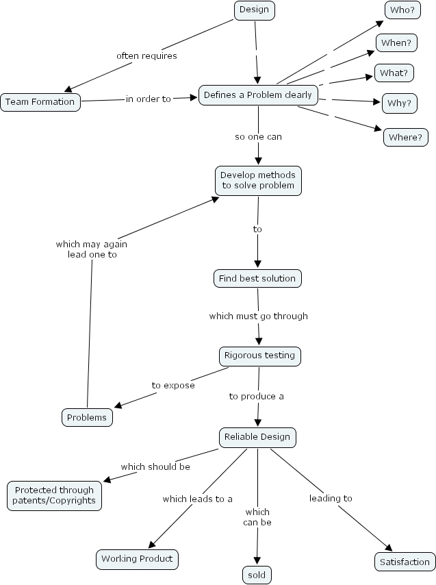
The Concept Map you are trying to access has information related to:
cmap 34, what?, why?, sold, develop methods to solve problem, design, when?, team formation, reliable design, who?, working product, find best solution, where?, satisfaction, problems, protected through patents copyrights, defines a problem clearly, rigorous testing