Warning:
JavaScript is turned OFF. None of the links on this page will work until it is reactivated.
If you need help turning JavaScript On, click here.
The Concept Map you are trying to access has information related to:
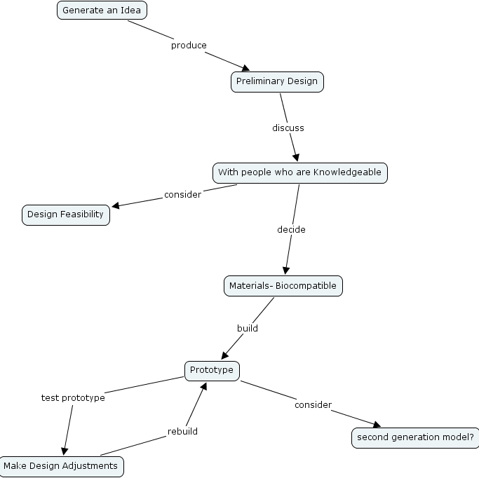
cmap 33, with people who are knowledgeable, design feasibility, prototype, preliminary design, second generation model?, materials- biocompatible, generate an idea, make design adjustments