Warning:
JavaScript is turned OFF. None of the links on this page will work until it is reactivated.
If you need help turning JavaScript On, click here.
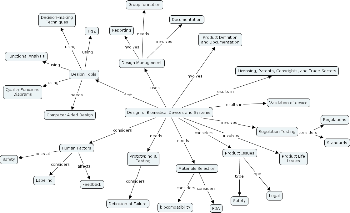
The Concept Map you are trying to access has information related to:
cmap 32, materials selection, design management, validation of device, safety, documentation, triz, fda, regulation testing, product issues, group formation, design of biomedical devices and systems, computer aided design, standards, legal, design tools, labeling, licensing, patents, copyrights, and trade secrets, functional analysis, feedback, product definition and documentation, human factors, reporting, quality functions diagrams, product life issues, prototyping & testing, safety, biocompatibility, regulations, definition of failure, decision-making techniques