Warning:
JavaScript is turned OFF. None of the links on this page will work until it is reactivated.
If you need help turning JavaScript On, click here.
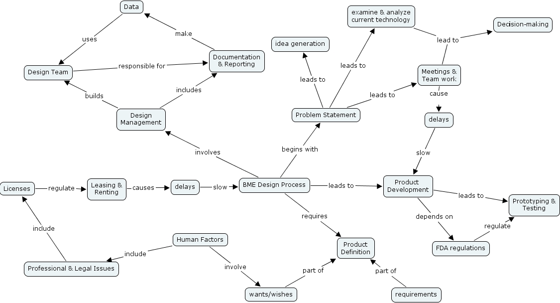
The Concept Map you are trying to access has information related to:
cmap 27, prototyping & testing, idea generation, delays, documentation & reporting, design team, fda regulations, product development, data, bme design process, requirements, product definition, meetings & team work, leasing & renting, wants wishes, human factors, delays, examine & analyze current technology, problem statement, design management, licenses, decision-making, professional & legal issues