Warning:
JavaScript is turned OFF. None of the links on this page will work until it is reactivated.
If you need help turning JavaScript On, click here.
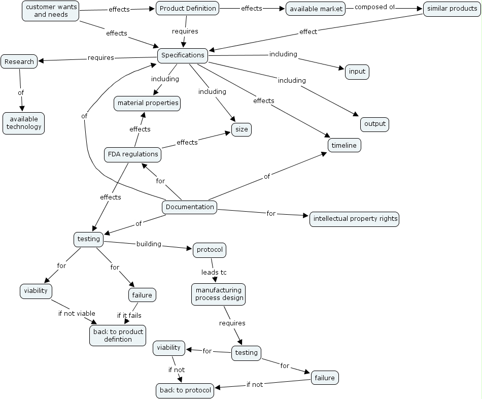
The Concept Map you are trying to access has information related to:
cmap 8, size, research, fda regulations, protocol, timeline, viability, testing, testing, documentation, specifications, product definition, intellectual property rights, failure, failure, input, available market, manufacturing process design, viability, customer wants and needs, back to protocol, similar products, available technology, back to product defintion, output, material properties