Warning:
JavaScript is turned OFF. None of the links on this page will work until it is reactivated.
If you need help turning JavaScript On, click here.
The Concept Map you are trying to access has information related to:
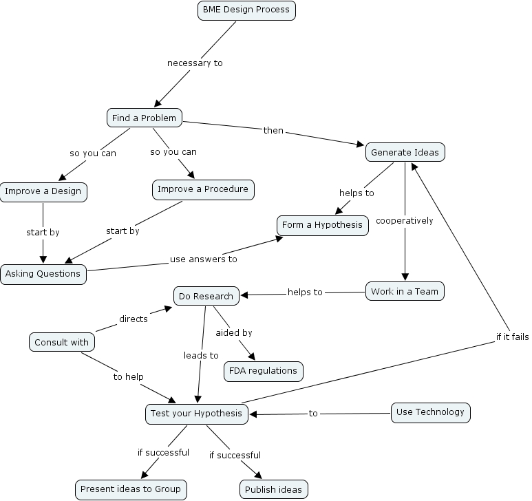
cmap 90, form a hypothesis, find a problem, publish ideas, do research, generate ideas, test your hypothesis, work in a team, asking questions, improve a design, fda regulations, bme design process, use technology, consult with, present ideas to group, improve a procedure