Warning:
JavaScript is turned OFF. None of the links on this page will work until it is reactivated.
If you need help turning JavaScript On, click here.
The Concept Map you are trying to access has information related to:
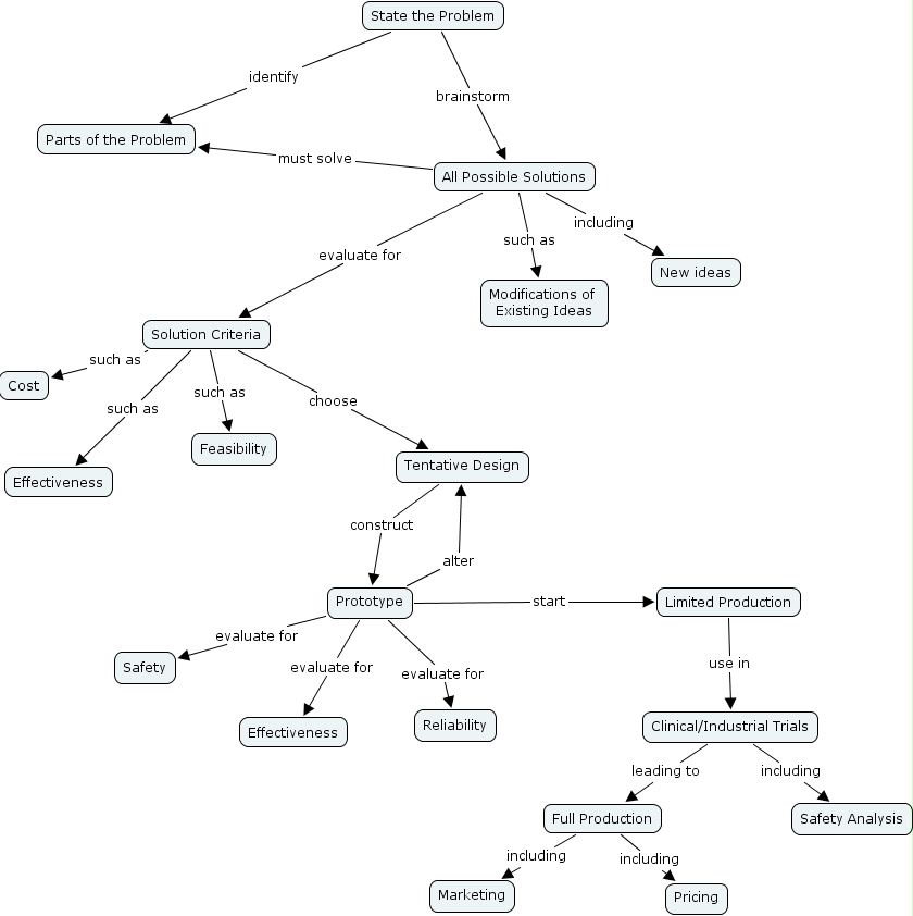
cmap 83, limited production, solution criteria, prototype, clinical industrial trials, feasibility, effectiveness, pricing, reliability, new ideas, marketing, safety analysis, state the problem, modifications of existing ideas, effectiveness, all possible solutions, safety, cost, tentative design, parts of the problem, full production