Warning:
JavaScript is turned OFF. None of the links on this page will work until it is reactivated.
If you need help turning JavaScript On, click here.
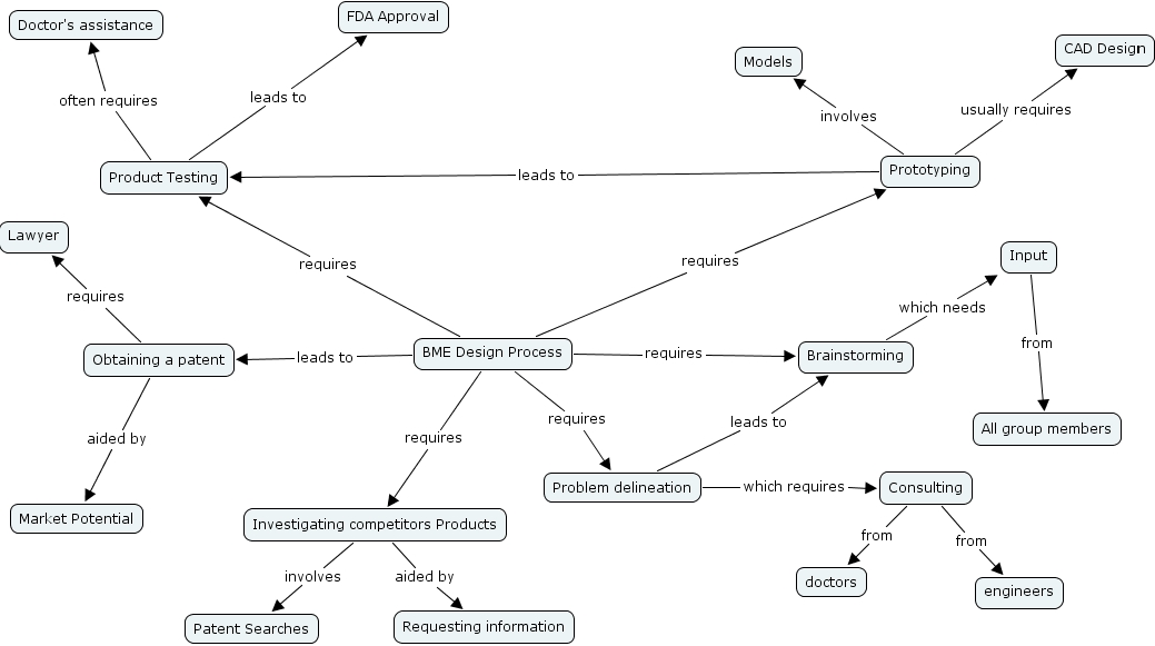
The Concept Map you are trying to access has information related to:
cmap 76, requesting information, models, doctors, product testing, obtaining a patent, doctor's assistance, fda approval, patent searches, bme design process, input, investigating competitors products, problem delineation, cad design, all group members, engineers, brainstorming, lawyer, consulting, prototyping, market potential