Warning:
JavaScript is turned OFF. None of the links on this page will work until it is reactivated.
If you need help turning JavaScript On, click here.
The Concept Map you are trying to access has information related to:
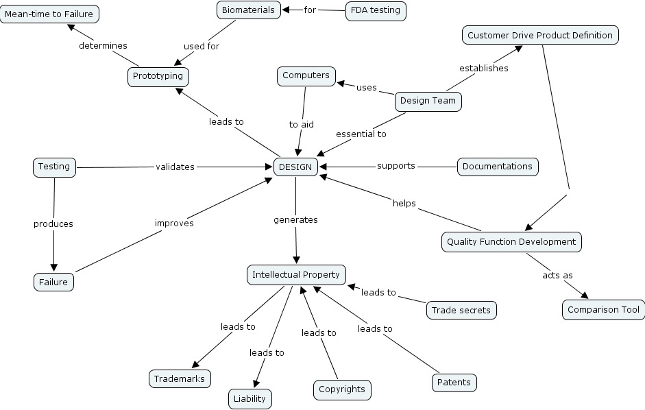
cmap 75, failure, customer drive product definition, biomaterials, design team, copyrights, liability, prototyping, computers, intellectual property, documentations, comparison tool, fda testing, testing, trademarks, quality function development, trade secrets, mean-time to failure, patents, design