Warning:
JavaScript is turned OFF. None of the links on this page will work until it is reactivated.
If you need help turning JavaScript On, click here.
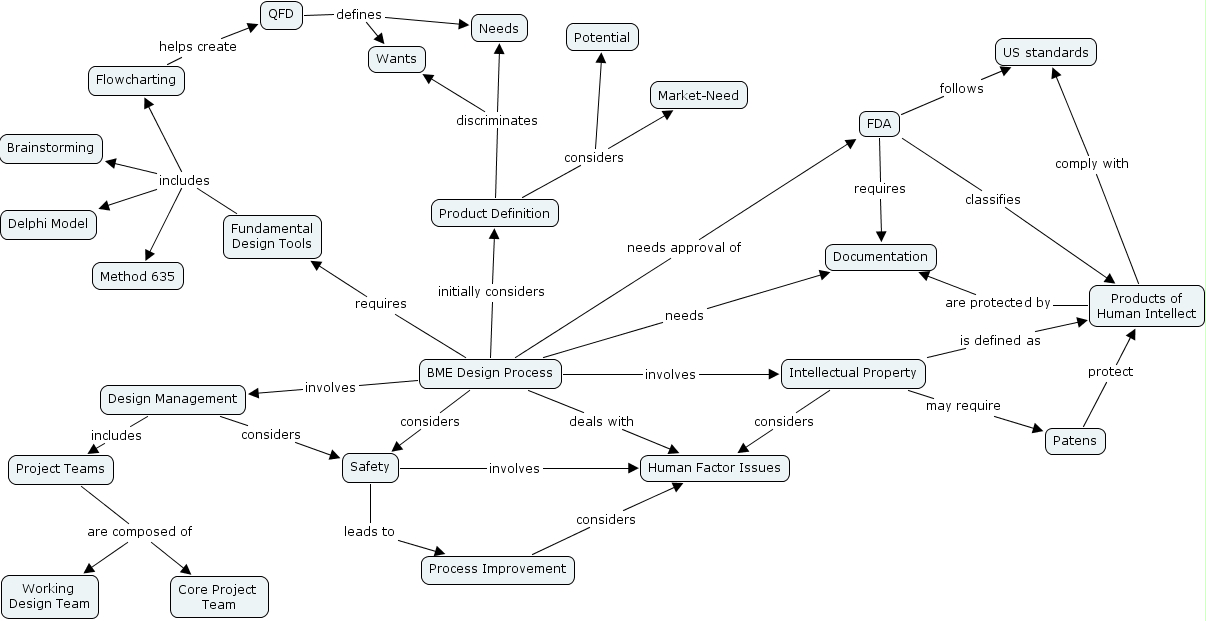
The Concept Map you are trying to access has information related to:
cmap 71, delphi model, product definition, products of human intellect, market-need, documentation, fundamental design tools, us standards, wants, brainstorming, design management, project teams, flowcharting, process improvement, patens, safety, core project team, working design team, potential, human factor issues, method 635, bme design process, needs, qfd, fda, intellectual property