Warning:
JavaScript is turned OFF. None of the links on this page will work until it is reactivated.
If you need help turning JavaScript On, click here.
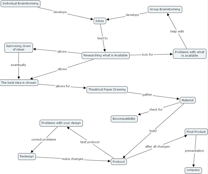
The Concept Map you are trying to access has information related to:
cmap 31, final product, redesign, the best idea is chosen, material, researching what is available, company, theatrical paper drawing, biocompatibility, narrowing down of ideas, problems with your design, problems with what is available, protocol, group brainstorming, individual brainstorming, ideas