Warning:
JavaScript is turned OFF. None of the links on this page will work until it is reactivated.
If you need help turning JavaScript On, click here.
The Concept Map you are trying to access has information related to:
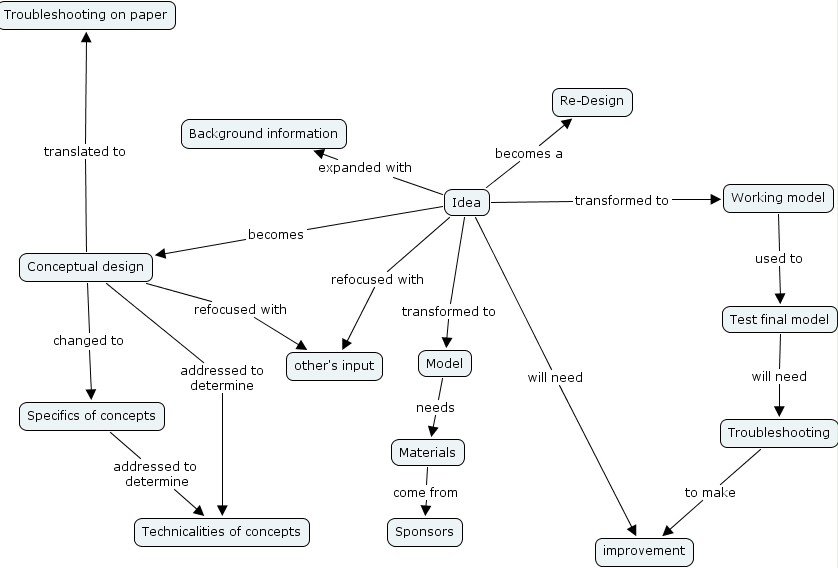
cmap 37, model, specifics of concepts, troubleshooting on paper, sponsors, conceptual design, improvement, working model, idea, re-design, background information, materials, troubleshooting, test final model, other's input, technicalities of concepts