Warning:
JavaScript is turned OFF. None of the links on this page will work until it is reactivated.
If you need help turning JavaScript On, click here.
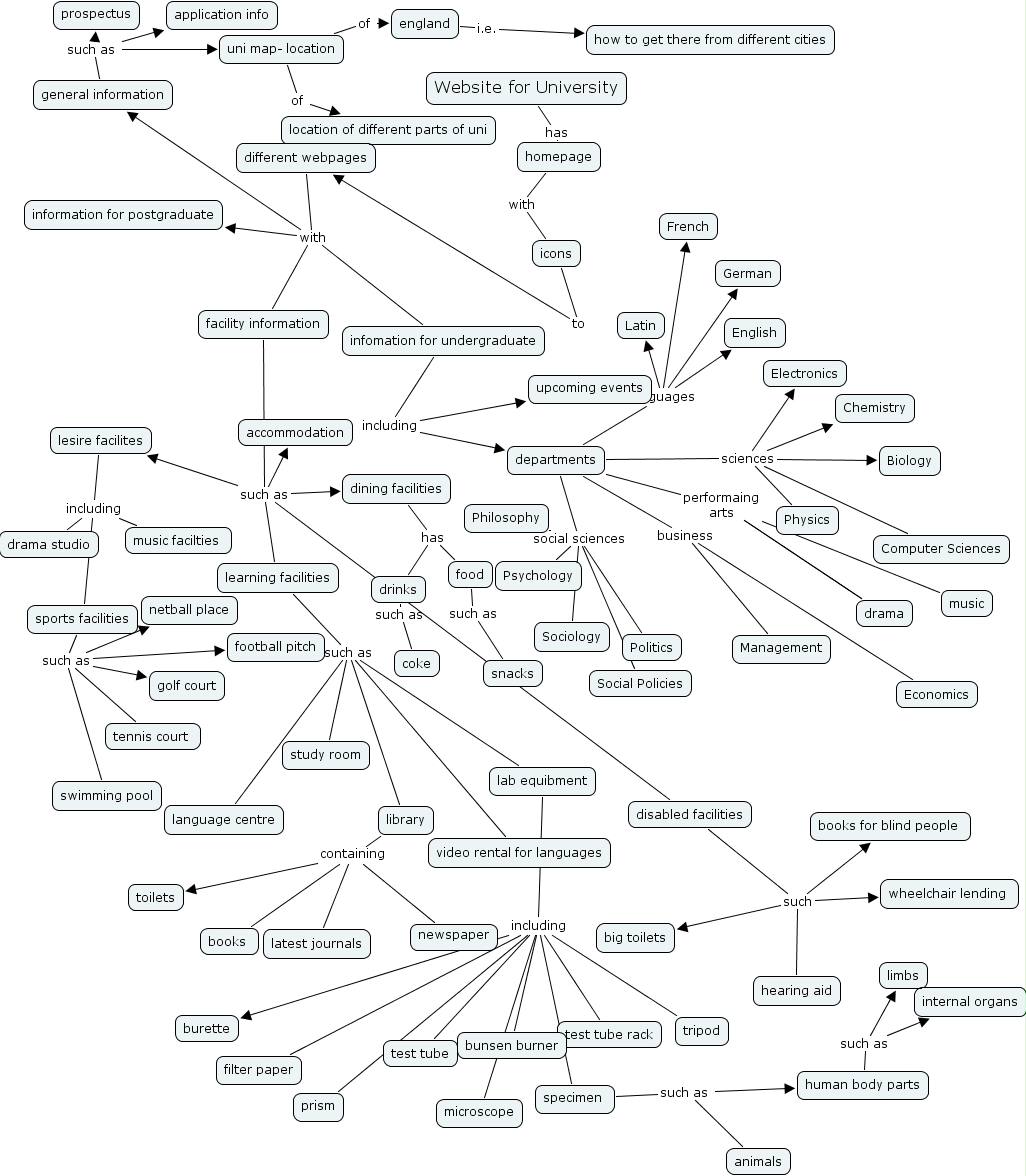
The Concept Map you are trying to access has information related to:
1 2 1, animals, human body parts, tripod, economics, location of different parts of uni, big toilets, electronics, politics, tennis court , uni map- location, physics, golf court, german, netball place, accommodation, lab equibment, swimming pool, prospectus, snacks, limbs, drama studio, football pitch, management, test tube rack, specimen , homepage, toilets, music facilties , different webpages, england, english, drama, drinks, microscope, study room, latest journals, wheelchair lending , psychology, newspaper, coke, philosophy, music, website for university, general information, hearing aid, application info, prism, french, language centre, food, biology, internal organs, filter paper, sociology, icons, chemistry, upcoming events, computer sciences, information for postgraduate, social policies, lesire facilites, books for blind people , departments, books , test tube, dining facilities, library, disabled facilities, how to get there from different cities, infomation for undergraduate, facility information, sports facilities, latin, bunsen burner, learning facilities, video rental for languages, burette