Warning:
JavaScript is turned OFF. None of the links on this page will work until it is reactivated.
If you need help turning JavaScript On, click here.
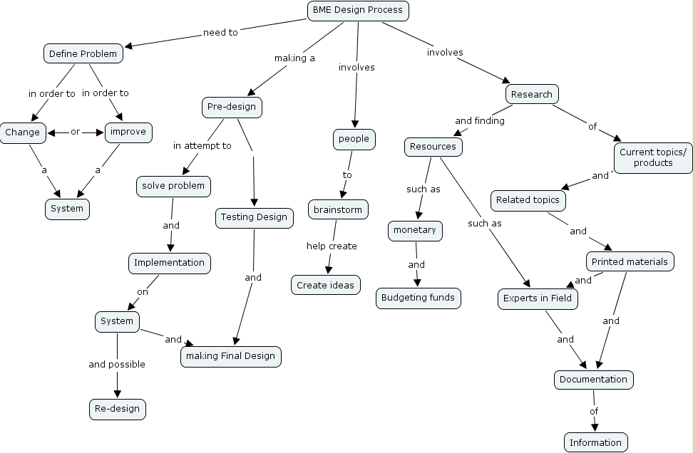
The Concept Map you are trying to access has information related to:
95, implementation, solve problem, related topics, improve, information, system, documentation, making final design, research, people, budgeting funds, pre-design, re-design, bme design process, current topics products, testing design, define problem, experts in field, brainstorm, create ideas, monetary, resources, printed materials, change, system