Warning:
JavaScript is turned OFF. None of the links on this page will work until it is reactivated.
If you need help turning JavaScript On, click here.
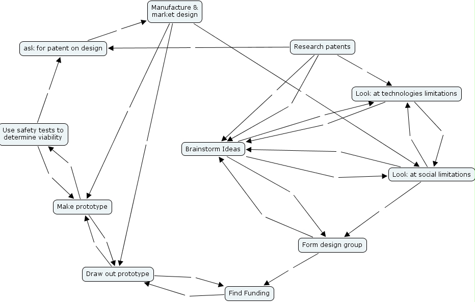
The Concept Map you are trying to access has information related to:
yan 2, draw out prototype, look at technologies limitations, look at social limitations, ask for patent on design, manufacture & market design, use safety tests to determine viability, brainstorm ideas, research patents, find funding, make prototype, form design group