Warning:
JavaScript is turned OFF. None of the links on this page will work until it is reactivated.
If you need help turning JavaScript On, click here.
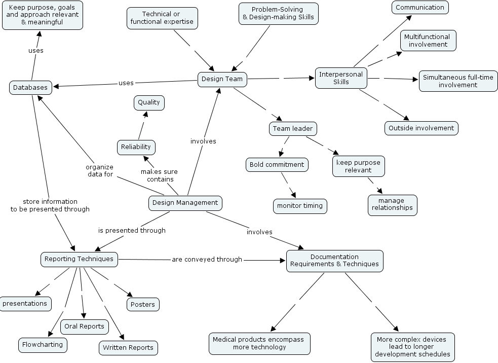
The Concept Map you are trying to access has information related to:
kundalkar 2, medical products encompass more technology, oral reports, presentations, databases, multifunctional involvement, manage relationships, flowcharting, team leader, communication, written reports, keep purpose, goals and approach relevant & meaningful, problem-solving & design-making skills, quality, reporting techniques, posters, more complex devices lead to longer development schedules, interpersonal skills, simultaneous full-time involvement, documentation requirements & techniques, technical or functional expertise, bold commitment, design team, monitor timing, outside involvement, keep purpose relevant, design management, reliability