Warning:
JavaScript is turned OFF. None of the links on this page will work until it is reactivated.
If you need help turning JavaScript On, click here.
The Concept Map you are trying to access has information related to:
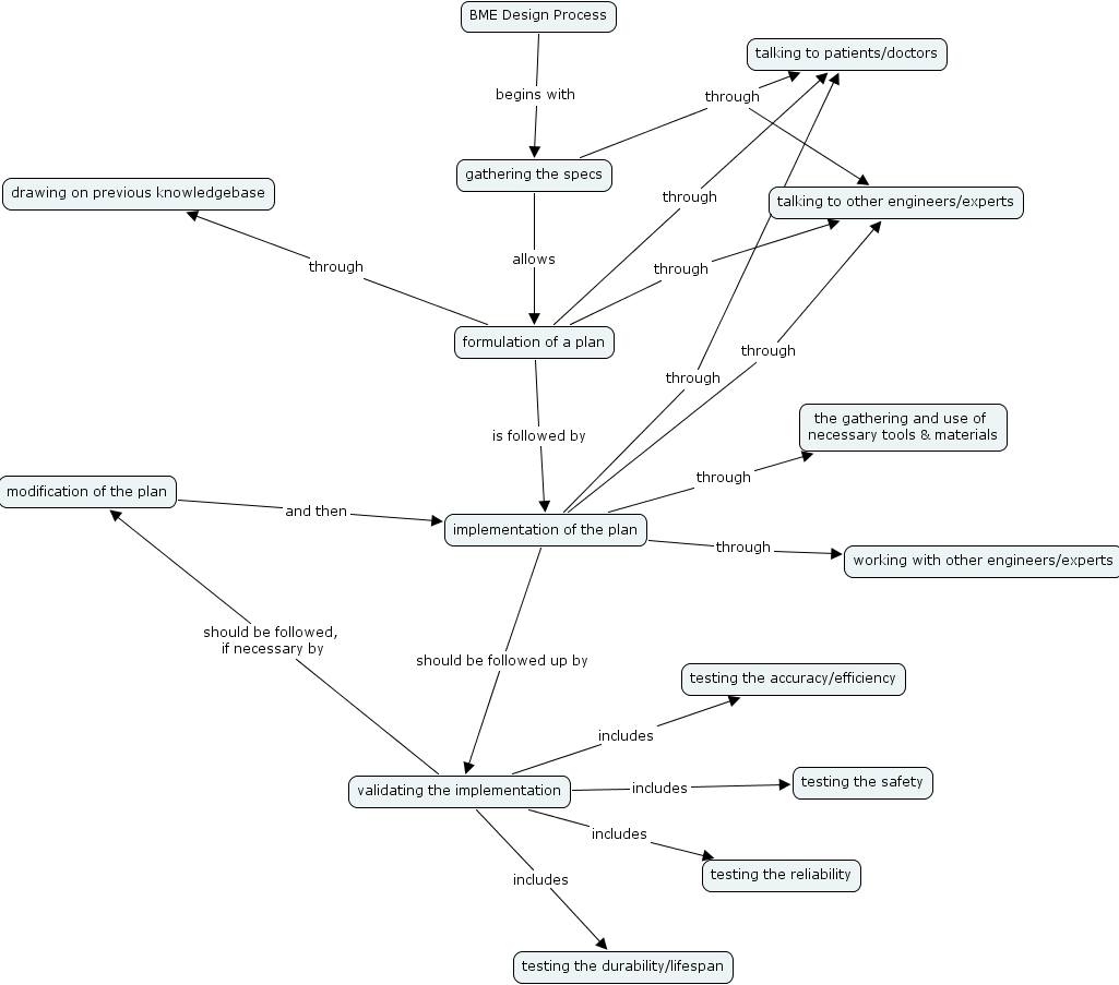
clements 1, bme design process, talking to patients doctors, testing the reliability, testing the durability lifespan, validating the implementation, testing the accuracy efficiency, implementation of the plan, modification of the plan, talking to other engineers experts, gathering the specs, testing the safety, the gathering and use of necessary tools & materials, working with other engineers experts, drawing on previous knowledgebase, formulation of a plan