Warning:
JavaScript is turned OFF. None of the links on this page will work until it is reactivated.
If you need help turning JavaScript On, click here.
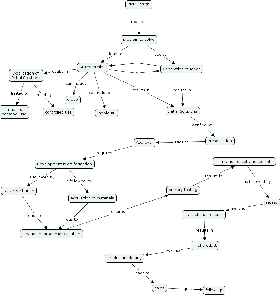
The Concept Map you are trying to access has information related to:
carrillo 1, in-home personal use, presentation, group, controlled use, acquisition of materials, sales, problem to solve, application of initial solutions, trials of final product, bme design, generation of ideas, task distribution, elimination of extraneous soln., retest, development team formation, primary testing, product marketing, approval, creation of production solution, follow up, individual, initial solutions, brainstorming, final product